——船海学院“船池拖车系统”开放共享纪实
华中科技大学(原华中工学院)Bevictor伟德船模拖曳水池实验室始建于1972年,1978年正式运行,试验水池长175米、宽6米、水深4米,实验室使用面积约3600平方米。1987年4月24日,船模拖曳水池实验室被接纳为国际船模拖曳水池会议(International Towing Tank Conference,简称ITTC)正式成员。近年来,船模拖曳水池实验室中船池拖车系统(图1)大型仪器共享平台,立足于学科特点,发挥专业特色,充分利用平台优势,围绕大仪共享与管理、国家战略需求、创新人才培养、舰船科普教育开展等方面开展工作,取得一定成果与经验。

(a)拖车系统 (b)试验水池
图1船池拖车系统
完善制度体系,夯实管理基础。船池拖车系统是船模拖曳实验室核心仪器设备,是实验室进行开放服务的主体,依托该设备的实验室管理主要分为安全管理、开放管理和收支管理,在管理与使用过程形成若干规章制度:《船模拖曳水池实验室预约制度》、《船模试验水池收费标准》、《船模拖曳水池实验室安全管理制度》、《船模拖曳水池实验室设备使用制度》、《船模拖曳水池实验室收支管理制度》、《船模拖曳水池实验室耗材管理制度》。上述制度(图2)对机组管理全过程形成闭环管理,恪守收支两条线原则,可有效保证拖车系统日常使用维护规范有序进行。开放共享方面,结合信息化手段,在校级大型仪器共享网站开通预约通道,结合试验需求沟通试验方案,开展试验后完成缴费。

图2管理与预约使用
增强服务能力,支撑海洋强国建设战略需求。船池拖车系统肩负着促进学科发展,培养人才和服务社会等多项职责。因此不断提升服务能力是本共享平台首要考虑的问题。通过对多年来水池承担的任务进行收费分类,细化为工程服务正常收费,科学探索少收费,人才培养不收费三类标准。近三年来,通过自我造血、院系投入和申请国拨等途径筹集800多万经费,先后完成轨道更新、拖车系统更新升级、造波机功能升级、造波间环境提升、水池电力系统改造升级、水池防雷系统恢复等一系列工作,改善了综合环境,研制采购了非接触式光学运动测量系统、基于水下激光多普勒(LDV)的脉动流场测试系统、集成式自航测试系统等试验系统,拓展了船池拖车系统的服务内容,提升了的测试水平。
多年来,船池拖车系统面向海洋强国建设的重大战略需求,先后完成大型水面舰船多桨负荷分配、水动力总体性能优化等测试工作;主持修订了《水下航行器主体深水阻力估算方法》、《水下航行器组合翼水动力性能计算方法》2项船舶行业标准,拓展了原标准的尺度范围和计算方法,为水下航行器的快速性、操纵性设计提供指导;参与由中国船级社组织的内河/海船能效设计指数(EEDI)实施指南的制定工作;通过水池试验研究,参与气化珠江船型优化设计。
在海洋工程装备方面,主持了大型海洋网箱养殖船的线型优化试验,研究了结构形式、网眼尺寸等多参数对大型海洋网箱养殖船快速性影响。针对在海底掩埋细径海缆(尤其是海底光缆)探测过程中看不清测不准探不明等痛点,船池拖车系统支撑研发了长艏翼飞行式自主探缆水下机器人新型装备,长艏翼水动力总体布局与性能设计,实现高效费比水下自主探测作业,可应用于全球海缆通信系统、海上风电场、水下油气生产系统、海底科学观测网等领域,具有广泛应用前景和显著社会经济效益,该成果参加第48届日内瓦国际发明展,获最高奖项评审团特别嘉许金奖(图3)。

图3提升能力服务国家需求
拓展教学功能,促进能力培养。依托船池拖车系统开展教学项目较多,包含阻力实验教学、敞水实验教学、自航实验教学、耐波性实验教学等,共约12学时内容,由于设备数量仅1台,准备过程包含重物吊装,实验过程航速变化较快等原因,现场教学学生以现象认知和数据测试观摩为主,动手参与度不高。机组成员在多年教学经验总结基础上,以拖车系统为主体建设了虚拟仿真教学平台,如图4所示,开展了静水阻力虚拟仿真教学实验,使用该平台学生自主选择船舶类型,选定合适缩尺比设计实验,对实验中譬如激流丝作用、传感器量程预估、粗糙度补贴;二因次或三因次换算等知识点设置交互性步骤,学生最终提交基于自主设计的实验开展的实验报告,促进了学生对知识的掌握与运用。

图4虚拟仿真实验教学
船舶水动力相关教学实验重点研究水流和船体相互作用彼此影响,为了夯实流体力学部分基础知识,依托船池拖车系统已有条件,开发研制了圆柱绕流实验教学装置。如图5所示,该装置采用模块化设计,可便携架置于拖车系统中央测桥,完成单/双圆柱绕流教学实验,单圆柱绕流教学时学生观测不同雷诺数下绕流现象并测量其阻力数据,将无因次化结果与理论值对比完成实验验证;双圆柱绕流教学时,调整圆柱间距,观测不同间距比下绕流场的现象和力学特性。该教学装置巧妙利用了船池拖车系统的拖曳能力和已有的水池条件,拓展了实验教学的广度与深度。

图5教学手段创新
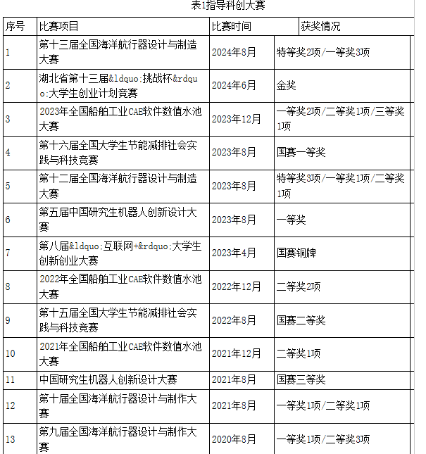
教赛协同育人,创新人才赋能。船池拖车系统既是开展实验教学的重要平台,又是指导本科生科创大赛开展训练与调试的重要基地,赋能推动产学研一体化发展,拓展船海学科建设和专业发展空间,切实增强船海学生的综合素质、原创能力及实践动手能力,为加快建设海洋强国做好青年人才储备。借助于本平台的水池和拖车功能,开展各类与水动力相关的诸如船舶线型设计、船舶航行稳定性调试、波浪响应预报等方面调试,迭代改进形成性能更优的作品。自研制以来服务了Bevictor伟德、机械科学与工程学院、环境科学与工程学院、能源与动力工程学院等众多师生,并在互联网大学生创新创业大赛、全国大学生节能减排社会实践与科技竞赛、中国研究生机器人创新设计大赛、全国海洋航行器设计与制造大赛、全国船舶工业CAE软件数值水池应用大赛等国家级重大比赛中取得一定成绩,近年来累计奖获奖29项,其中特等奖6项,一等奖10项,具体获奖情况如表1所示,部分获奖证书如图6所示。


图6部分获奖证书
立足学科特点,推进科普教育。船池拖车系统作为极具行业特征的大型仪器设备,充分发挥专业特长和资源优势,将科学普及放在与科技创新同等重要的位置,强化科普责任、提升科普能力、做好科普教育,服务科教兴国战略。近一年来开展幼儿园、小学、中学、大学等实习实践认知14次(表2和图7),扎实做好舰船科普教育工作,推动青少年舰船知识科普工作高质量发展,为国家的海洋强国战略贡献船海力量。


图7典型科普活动